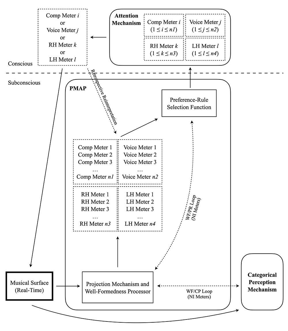
Example 23. Multiple streams and the parallel multiple-analysis processor (Example 4 revisited)